近20城下调首套房房贷利率,多地迈入“3+”时代
2023-01-31 17:49:23
来源:
金融界上市公司研究院
作者:刘言
近期多地下调首套房贷利率下限,这有望促进观望者入市买房。
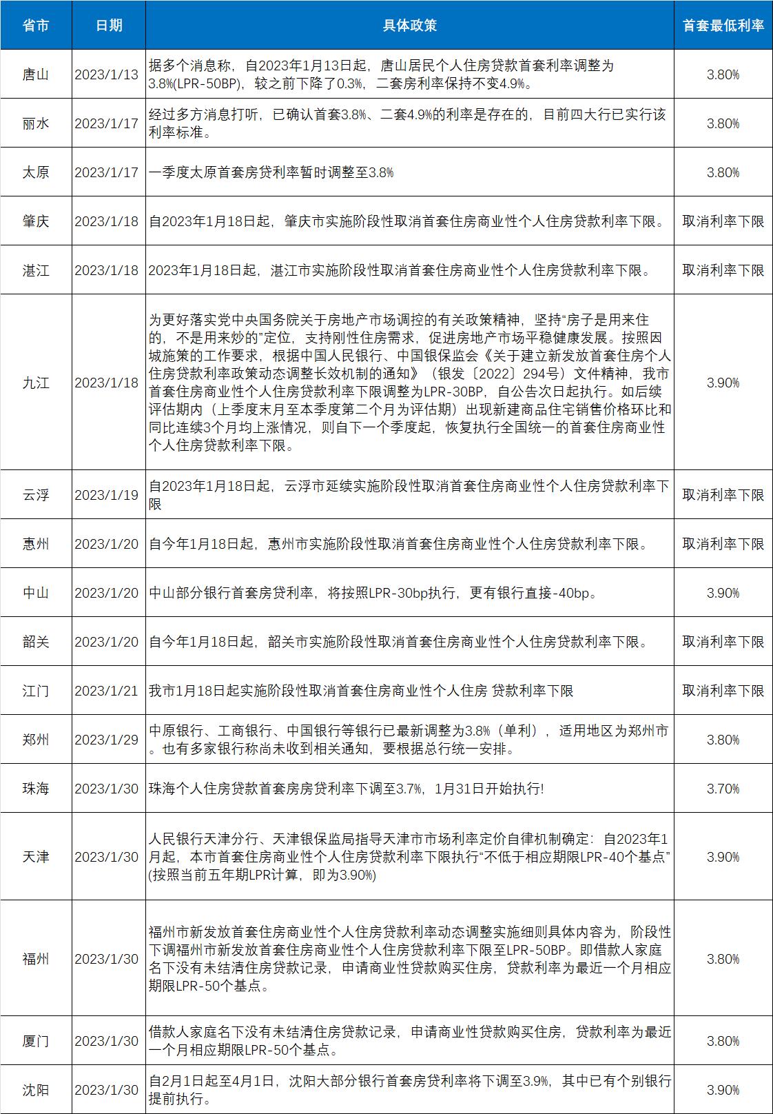
根据中指研究院不完全统计,2023年新调整利率下限的城市接近20个,包括郑州、天津、福州、沈阳、厦门等二线城市,同时,肇庆、湛江、云浮、惠州、韶关、江门等地阶段性取消首套房贷利率下限。1月29日,郑州楼市传出消息,多家银行宣布首套房贷利率下调至3.8%。

(数据来源中指院)
“短期来看,满足首套住房贷款利率政策动态调整机制的城市有望跟进调整,利率下限可能降至4%以下,这部分城市多为普通二线及三四线城市。”陈文静分析认为,房贷利率下降将有利于减少贷款利息支出,减轻还贷压力,降低住房贷款成本,政策持续放松有望促进正处于观望阶段的购房者入市,提振市场活跃度。
据判断,供需两端政策加快落实,一二线城市需求旺盛,可望率先迎来市场复苏,楼市“小阳春”或将在少数城市出现。但陈文静也表示,对于大部分城市而言,经济环境以及房价预期仍较弱,市场修复需要更长时间,“如果政策执行到位,预计全国楼市最早将于二季度企稳”。
关键词阅读:房贷、利率
全部评论
机会情报
- 银行股迎来“黄金买点”?摩根大通预计下半年潜在涨幅高达15%,股息率4.3%成“香饽饽”
- 华润电力光伏组件开标均价提升,产业链涨价传导顺利景气度望修复
- 我国卫星互联网组网速度加快,发射间隔从早期1-2个月显著缩短至近期的3-5天
- 光伏胶膜部分企业上调报价,成本增加叠加供需改善涨价空间望打开
- 广东研究通过政府投资基金支持商业航天发展,助力商业航天快速发展
- 折叠屏手机正逐步从高端市场向主流消费群体渗透
- 创历史季度新高!二季度全球DRAM市场规模环比增长20%
- 重磅!上海加速推进AI+机器人应用,全国人形机器人运动会盛大开幕,机器人板块持续爆发!
- 重磅利好!个人养老金新增三大领取条件,开启多元化养老新时代,银行理财产品收益喜人!
- 重磅突破!我国卫星互联网组网速度创新高,广东打造太空旅游等多领域应用场景,商业航天迎来黄金发展期!
